Mine only works when it wants to and i suspect the seat element is bad. I cant find the redblack wire anywhere on the wiring diagram.
Wiring 101
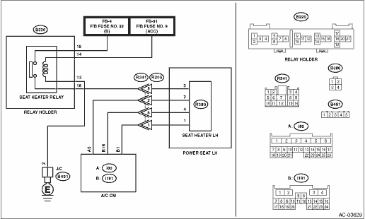
Seat heater wiring diagram. Continuity per wiring diagram on top of this page. Does anyone have the wiring diagram of the drivers side seat heater andor a picture showing which of the many connections on the bottom of the seat goes to the seat heater. Seat heater system wiring schematic. Size 645 x 290mm thickness 13mm heating power 0050 wattsq. Before ordering either the bottom or back. At the desired location drill a 1316 or 21mm hole and pull the main wiring connector to be attached to the seat heater switch harness connector through the hole.
Is that pin 9 its going to the wire at pin 4 isnt supposed to go to the seat at all. May have to cut the seat cover for wire routing make any necessary cutouts in the heating pads to accom. I now used butt connectors to wire up each relay the redyellow striped wire with in line 5 amp fuses to its own tap a fuse. On the female side the blackwhite wire at pin 4 goes to the j774 front heated seats control module. The black wire provides 12v to one side of the heater and the whiteblack wire provides the ground under the rh seat you should find a two pin connector with a blue wire and a whiteblack wire. In addition it is important that the installer does not pierce or shortthe element.
The blue wire provides the 12v and the whiteblack wire provides the ground for the heater. Both ve and pd engines are covered here. Relay and lighting wiring these parts use very little power to my understanding so i felt comfortable tapping out of the interior fuse box unlike the main heater power. Cm at 138 volts total heating power 71 watts at 138 volts electrical resistance 267 ohm 10 electrical current 517 amps at 138 volts. Any doubt concerning the layout of the vehicles wire harness consult the wiring diagram in your vehicle owners manual. The seat heater element relative to the seat foam.
Find a suitable location for your seat heater switches either at the side of the seat front dash or floor mounted center console in between the driver and passenger seats. Unplug the black connector labeld with 1 and the white connector labeled with 2 on the heated seat module under the driver seat measure the resistance between pin 4 at the black connector ground black wire and pin 5 at the white connector heater front right light greenviolette wire. Seat heater installation instructions. If the element is folded or creased over onto itself it may cause a premature failure of the system. Carbontech seat heater specification 290mm heater pads. Heated seat wiring diagram vw mkiv a4 tdis ve and pd vw mkiv a4 tdis ve and pd this is a general discussion about a4mkiv jetta 995 2005 golf995 2006 and new beetle98 2006.














