Android device external mic wiring. This option will be auto matically disactivated when restarting your kit.
Details About Genuine Mopar Hands Free Communication Wiring 68280812ab
Hands free wiring diagram. Gsm offboard ck3500. Terminal and harness assignments for individual connectors will vary depending on vehicle equipment level model and market. Car makers manufacture multiple variations of every vehicle. Hands free wiring diagram. Xc90 2003 xc90 2004 xc90 2005 xc90 2006 xc90 2007 xc90 2008 xc90 2009 xc90 2010. Parrot produces a variety of hands free mobile phone devices that help you use your mobile phone legally and safely while driving.
Connections on the electronics box 9 6. It shows the components of the circuit as simplified shapes and the capacity and signal friends surrounded by the devices. The red wire from the cable of the hands free kit should correspond to the constant 12v the orange wire to the ignition 12v and the black wire to the ground. 7 pin trailer wire harness. Scope of supply 4 4. The hands free system.
Volvo handsfree system with bluetooth. One such device is the ck3100 which can be fitted in your vehicle with the right tools and technique. Examine the wiring diagram for your car radio. Honeywell thermostat compatible heat pump. Handsfree automobile accessories pdf manual download. View and download volvo handsfree installation instruction online.
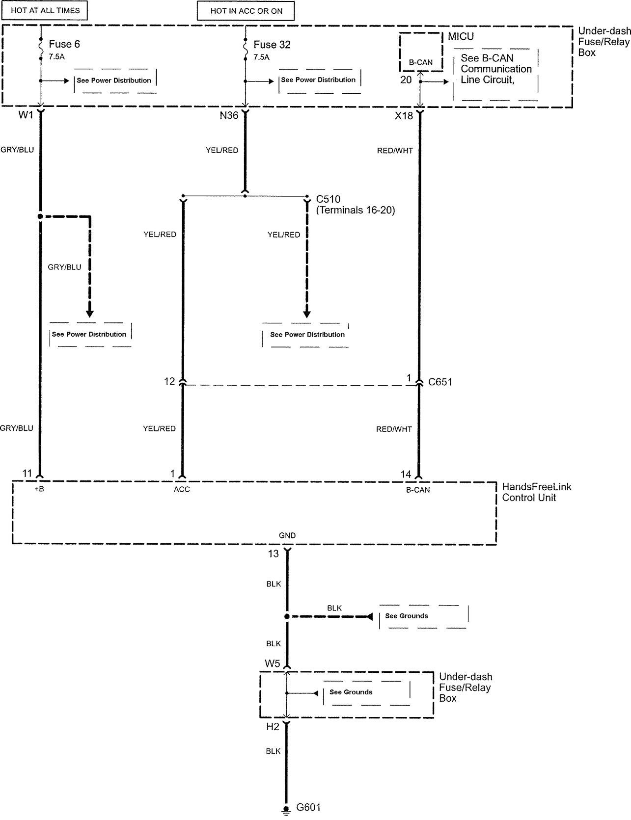
So the engine compartment wiring diagram for a model with a v 6 engine will be different than the same model with a 4 cylinder engine. Using the hands free car kit for the first time 17 8. The pro series gives you the connectors you need but comes open ended allowing you to custom route and fit the harness to your build. Acura tl wiring diagram hands free link system part 1 acura tl wiring diagram hands free link system part 2 warning. Hands free wiring diagram wiring diagram is a simplified agreeable pictorial representation of an electrical circuit. Handling via touch screen.
Wwwparrotbiz demo mode launch a demo of the hands free kit. Installation of the loudspeaker switch box ac 5120 13 operating guidelines 17 7. Handling possibilities 18 9. Activate this option when you install an upgrade by bluetooth of your kit from a personal computer. Installation of the hands free car kit 4 3. Positioning and mounting 6 5.
There are wiring diagrams and then there are the right wiring diagrams heres the deal. Go to our website for more information. Make sure that the orange wire is not connected to the constant 12v to avoid running down the vehicles battery. Super chevy got their hands on the upcoming new tri five pro series wiring harness for their week to wicked 1955 chevy. Ceiling fan speed control switch wiring. Voice control 18 10.
Keep an eye out our new pro series 1955 1956 and 1957 chevy wiring harness is releasing.













